第三者証明書発行サービスとは
企業が様々な製品やサービスを提供するにあたり、消費者や取引先から提供上のプロセスの正当性や適切性等について説明を求められることがあります。その場合、内部調査、内部監査等により応えることもできますが、外部から見たときには利害関係上同一であると見なされてしまうことがあり、必ずしもベストの方法とは言えません。
JaSROは利害関係のない中立的な第三者評価機関として、専門的かつ客観的な立場から「第三者証明書発行サービス」を提供しています。
これまで格付けで培った専門性を活かし、政府や業界団体のガイドライン等への準拠性を客観的に証明するなど、プロセスの内容や質、事業者の経営や企業統治の状況を確認し、その正当性・適切性について証明書を発行することが可能です。
多くのお役様から「第三者証明書を用いて入札条件に適合するなど、新たな受注を獲得できた。」との声が寄せられております。
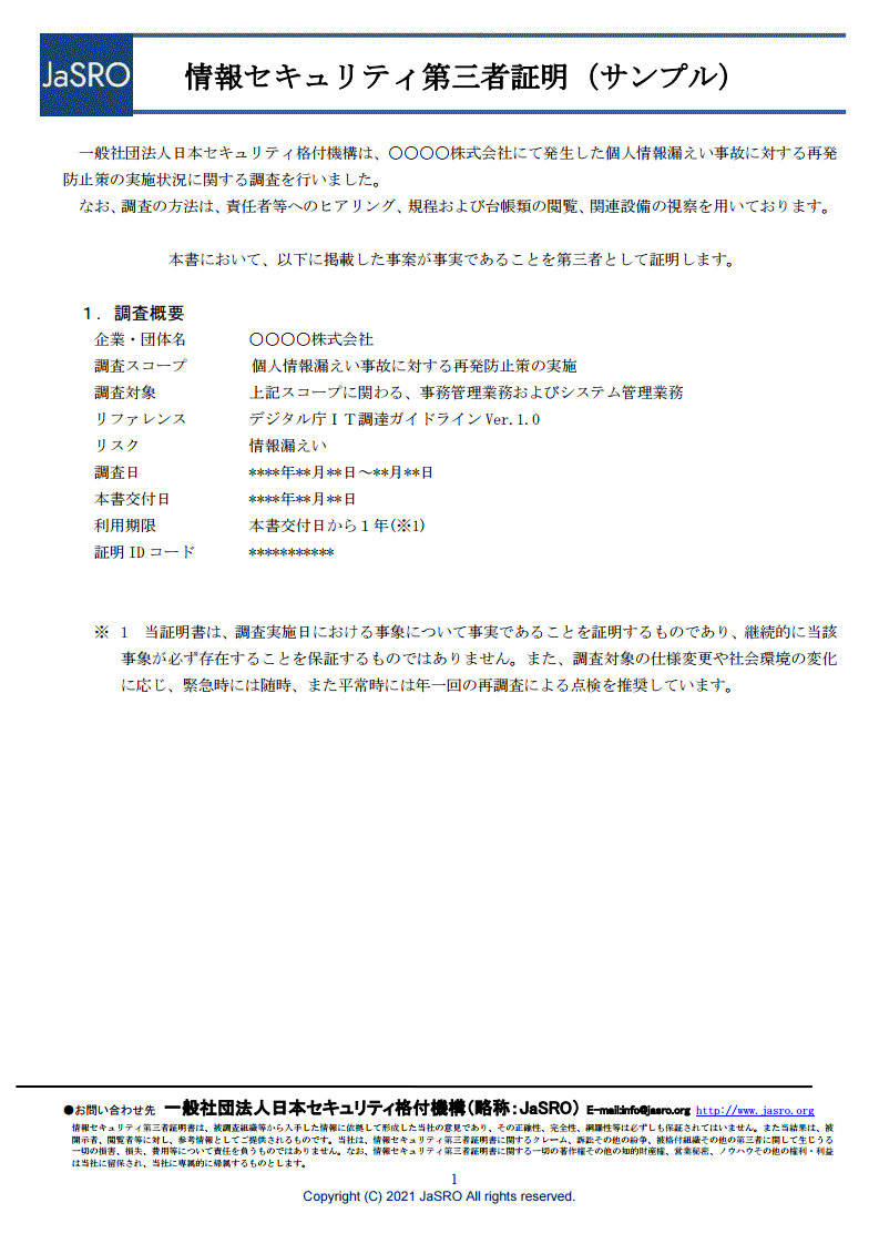
【情報セキュリティ第三者証明書サンプル】
画像をクリックすると拡大してご覧いただけます。
また、JaSROは経済産業省「機器のサイバーセキュリティ確保のためのセキュリティ検証の手引き」に準拠した検証を行い、検証結果の第三者証明書を発行いたします。サービスの詳細については下記のリンクをご参照ください。
なぜ第三者証明が必要とされるのか
企業は製品やサービスを提供していくなかで、提供先からその品質や安全性等について説明を求められることがあります。しかし、自己の正当性・適切性を説明することは難しいものです。第三者から証明書の発行を受けておけば、説明責任を果たすことができます。

・証明書による証跡を提示し、説明責任を果たすことができる。
・専門業者によるレビューができる。
・監査や説明等の業務負荷を軽減できる。
第三者証明の活用
第三者証明は、取引先に対し正当性・適切性の証明を行うことだけでなく、製品、サービスおよび会社の品質への取り組みをアピールすることや内部に対して対策の実施状況をアピールすることに活用することができます。
製品やサービスに関する第三者証明書に脆弱性診断等の結果を記載することで、例えば下記の対応が可能となります。
①官公庁や大手企業向けにクラウドサービスを提供している。ISMSは取得しているが、脆弱性診断結果の証明書を発行して顧客への説明や新な入札に活用したい。
②経済産業省の手引きに準拠した機器検証に加え、機器設置場所の盗聴器や盗撮器の有無を検証のうえ証明書を発行して情報漏えいの対策をさらに強化したい。
外部に対する活用
- 第三者証明により、同種製品・サービスに差別化を図ることができる。
- 第三者証明書を公表して、ステークホルダーに安全性や品質に対する積極的な取り組みをアピールすると、販路拡大等の機会が増える。
・取引先にアピールできる(BtoB)
・個人利用者にアピールできる(BtoC)
内部に対する活用
- 第三者証明により、経営者や現場責任者が自社製品・サービスに係る品質や安全対策を客観的な視点で再点検する。
- 第三者証明書を公表するに至らない場合でも、改善点の提示により、製品・サービスの品質向上に向けた課題を浮き彫りにし、改善へと繋がる。



